めぐみ保育園
  • HOME
  • 求人情報
  • 公開情報
更新履歴
ホーム  >  更新履歴  >  非常災害時(風水害)における保育所等の対応について(横浜市)

非常災害時(風水害)における保育所等の対応について(横浜市)

更新日:2021/07/26

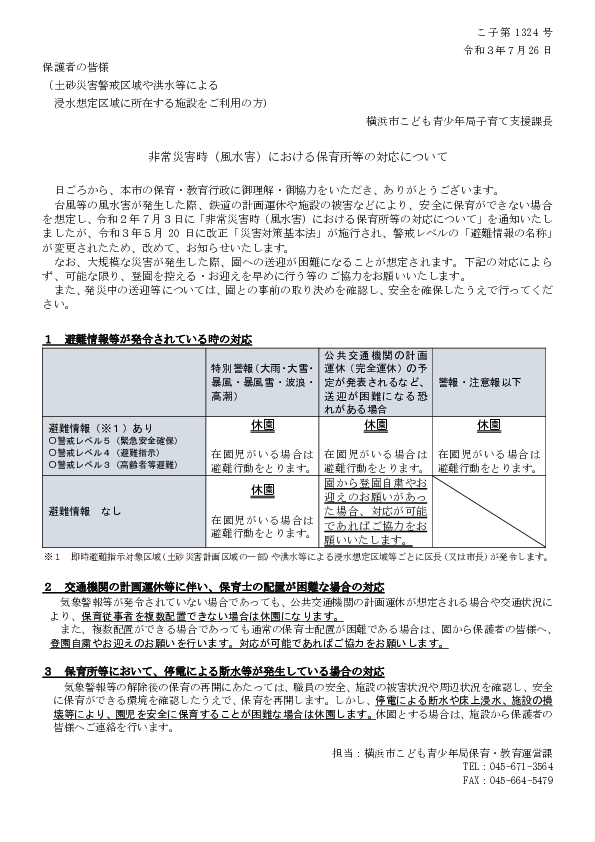
災害時の保育所の対応についての横浜市のガイドラインです。添付の資料をご覧ください。

02 保護者あて通知(土砂災害・浸水想定区域)(めぐみ保育園).pdf



ページの上に戻る